1、公司简介
广东保伦电子股份有限公司(itc)品牌创立于1993 年,是广东500 强企业,营业额达50 亿,目前国内规模最大集研发、生产、销售为一体的声光电视讯大型系统集成商,专注于声光电视讯领域内的智慧城市、智慧公检法、智慧教育及智慧医疗等系统解决方案的打造。
总部位于广州市,拥有1 个现代化产业园、5 个工厂基地,4 栋营销办公大楼,6 大研发中心,1 个现代化展厅,占地面积达52,000 平方米,员工人数超过6000 人,全球设立167 个营销团队,全国销售经理达2000 余名,45 个研发事业部,研发人员超1000 人,全球设立服务网点240 个。
2、产品介绍
提供专业的智能广播系统、可视对讲系统、智慧教育平台、多媒体教学中控系统、在线课堂系统、教育录播系统、5GWiFi 无线会议系统、远程视频会议系统、分布式综合管理平台、物联网云控系统、KVM 坐席管理系统、语音转写会议系统、舞台灯光、景观亮化、LED 显示屏等声光电视讯系统整体解决方案。
产品应用行业:航天科技、新能源、轨道交通、指挥中心、智慧城市、乡村振兴、商业综合体、
石油石化、电力电网、公检法司、新闻发布厅、文体场馆等。
3、著名案例
迄今为止,我们全球合作伙伴达5 万家,大型成功案例超100w+,例如
国内案例:北京奥运会、广州亚运会、上海世博会、2011 深圳大运会、2022 年杭州亚运会、
北京冬奥会、金砖会议、大兴国际机场、复旦大学、比亚迪总部、唯品会总部、盛大游戏总部、长隆海洋王国....
国外案例:迪拜帆船酒店、多伦多大学、亚美尼亚海关大楼、埃塞俄比亚政府会议项目、印度新
德里Chanakyapuri 地铁项目、澳大利Lake Joondalup Baptist College 大学IP 项目圭亚那国际会议中心(联合国会议)....
4、企业实力
荣获“2022 广东企业500 强”、“广州市民营领军企业”、“最强科技领头羊”,连续多年获
得“优质产品”、“知名品牌”、“创造力品牌”、“最具竞争力品牌”、“公共广播行业十大品牌”、
“十大优秀会议品牌”等荣誉。
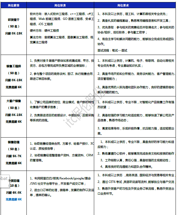
5.招聘岗位


6.工作地点:广州总部
7.薪酬福利体系
【工作时间】:5.5 天工作制,上午8:30-12:00 下午13:30-18:00,周六上午8:30-12:00;每月2 次4 小时带薪假期,享受带薪年假及国家法定假日,15 天的超长年假;
【办公环境】:现代一体化产业园,四栋高级写字楼,商业圈美食街应有尽有。
【食宿无忧】:公司食堂有专职厨师烹制营养餐,满足您的味蕾。公寓式宿舍配以公司班车接送,让您上下班无忧;
【薪酬体系】:无责底薪+绩效奖金,此外还有项目奖、13 薪、工龄工资、年终奖及各类补贴,让您的付出得到实实在在的回报;
【员工激励】:每季度优秀员工表彰活动,研发突出贡献奖,优秀团队奖,激发员工潜能,共创辉煌;
【五险一金】:养老、医疗、失业、工伤、生育保险,住房公积金等,为您提供全方位的社会保障;
【节日关怀】:月度生日会以及(中秋、端午、圣诞)丰富多彩的节日活动让你节日超有仪式感。结婚、生育礼金,春节红包雨,增添喜庆氛围;
【健康娱乐】:免费健身房、拥有羽毛球室、乒乓球、台球室、桌球室、KTV 等,每月员工电影节、团建活动等,丰富业余生活,提供快乐保障;
【成长发展】:itc 商公司提供全方位培训,从新手到专家,一路成长。双向晋升通道,管理路线与技术路线双轨制,以能力为标准,以贡献论英雄建立科学的价值评估体系,英雄不问出处。
8.期待优秀的你加入
(1)应聘流程:
网申— 简历筛选—笔试(仅限研发、会计)— 初试— 复试— 签约三方— 发放offer
(2)投递渠道:
校招官网:https://hr.itc-pa.cn/
微信公众号:【itc 招聘】- 招聘管理- 校园招聘
联系我们:
公司地址:广州总部(广东省广州市番禺区金山谷意库产业园13 栋18 栋1 栋2 栋)
联系人:陆小姐13790700096(微信同号)
投递邮箱:1106385950@QQ.com