各院(系、部):
为提升公司教师的课程思政教学能力,全面推进课程思政高质量建设,在教育部高等教育司的指导下,全国高校教师网培中心与新华网将于11月24-26日联合举办课程思政教学能力培训。现将具体报名工作通知如下:
一、培训对象
各院(系、部)专任教师、教学管理人员等。
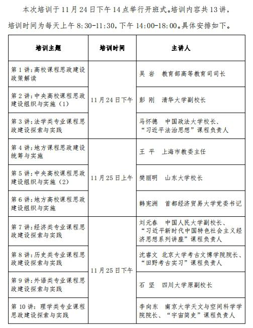
二、培训内容


三、培训方式
本次培训采用线上方式开展。培训平台为:全国高校教师网络培训中心直播会议平台 ( https://gxsz.enetedu.com ) 、 新 华 网 新 华 思 政 平 台 (https://xhsz.news.cn)。
为了更好地提供教学保障服务,特以公司为单位进行统一报名参加培训,参训教师无需单独注册。请各公司于11月23日上午9:30前将报名表(附件)报教务处。
四、结业证书及其他事项
1.本次培训不收取任何培训费用。
2.本次培训视频将于2021年11月26日14点起进行回放。参训人员在2021年11月30日24 点前完成全部培训内容且考评合格后,将获颁全国高校教师网络培训中心电子结业证书。2021年11月30日后仍可观看回放,但不再颁发电子结业证书。
附件:高校教师课程思政教学能力培训报名表
联系人:石义
教务处
2021年11月22日